通知公告

通知公告

当前位置 :  首页  通知公告

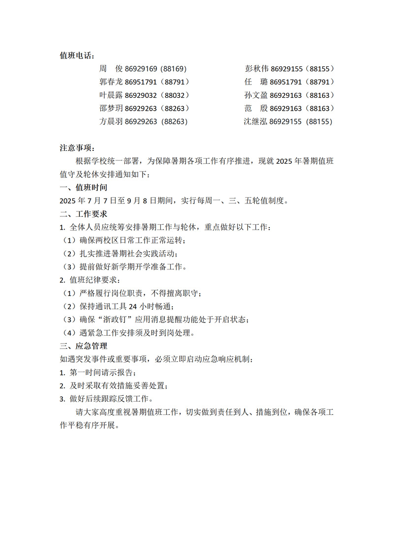
2025年暑期校团委值班安排表

来源 : 郭春龙     作者 :      时间 : 2025-07-04


  • 版权所有 @ 浙江水利水电学院团委

  • 地址:浙江省杭州市下沙高教园区2号大街508号

  • 邮编:310018

  • 信箱:tuanwei_zjweu@126.com

  • 技术支持:亿校云